Power steering control system
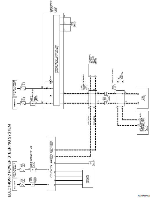
Wiring Diagram




ECU diagnosis information
Basic inspectionSystem
System Diagram
System Description
FRONT WIPER CONTROL (BASIC)
BCM detects the combination switch position by the combination switch
reading function.
BCM transmits the front wiper request signal to the IPDM E/R using CAN
communication.
IPDM E/R controls the integrated front wipe ...
General Precautions
Do not operate the
engine for an extended period of time without proper exhaust ventilation.
Keep the work area well ventilated and free of any inflammable
materials. Special care should be taken when handling any inflammable
or poisonous materials, such as gasoline, refrigerant gas,
etc. Wh ...
Main line between ipdm-e and dlc circuit
Diagnosis procedure
1.Check connector
Turn the ignition switch off.
Disconnect the battery cable from the negative terminal.
Check the following terminals and connectors for damage, bend and loose
connection (connector side
and harness side).
Harness connector e4
Harness connec ...