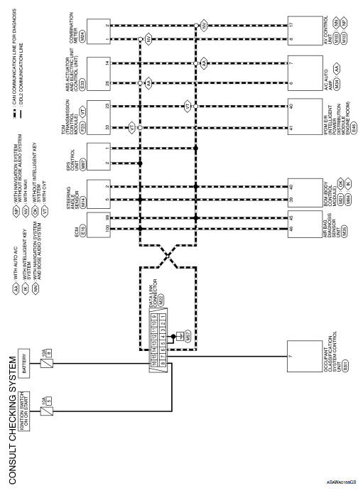
Consult checking system
Wiring Diagram

CONSULT Data Link Connector (DLC) Circuit
EngineB1431, B1433 Seat belt pre-tensioner RH
Description
DTC B1431, B1433 SEAT BELT PRE-TENSIONER RH
The seat belt pre-tensioner RH is wired to the air bag diagnosis sensor unit.
The air bag diagnosis sensor unit
will monitor for opens and shorts in detected lines to the seat belt pre-tensioner
RH.
PART LOCATION
Refer to SRC-5, " ...
Can communication
CAN COMMUNICATION : System Description
CAN (Controller Area Network) is a serial communication line for real time
application. It is an on-vehicle multiplex
communication line with high data communication speed and excellent error
detection ability. Many electronic
control units are equipped ...
Parts Requiring Angle Tightening
Use the Tool for the final tightening of the following engine parts:
Tool number : KV10112100 (BT-8653-A)
Camshaft sprocket (INT) bolt
Cylinder head bolts
Main bearing cap bolts
Connecting rod cap bolts
Crankshaft pulley bolt (No the angle wrench is required as bolt flange
is pr ...