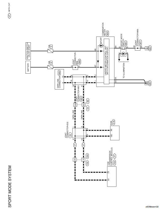
Sport mode system
Wiring diagram





Ecu diagnosis information
Basic inspectionDiagnosis system (combination meter)
Consult function (meter/m&a)
Application items
Consult can perform the following diagnosis modes via can communication and
the combination meter.
Self diag result
Refer to mwi-26, "dtc index".
Data monitor
Display item list
Note:
Some items are not available accor ...
Dlc branch line circuit
Diagnosis procedure
1.Check connector
Turn the ignition switch off.
Disconnect the battery cable from the negative terminal.
Check the terminals and connectors of the data link connector for
damage, bend and loose connection
(connector side and harness side).
Is the inspection resul ...
High-mounted stop lamp
Removal and Installation
HIGH-MOUNTED STOP LAMP - WITH REAR SPOILER
Removal
Remove the rear air spoiler. Refer to EXT-46, "Removal and
Installation".
Remove the screws and the high-mount stop lamp from the rear air
spoiler.
Installation
Installation is in the reverse or ...