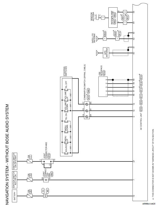
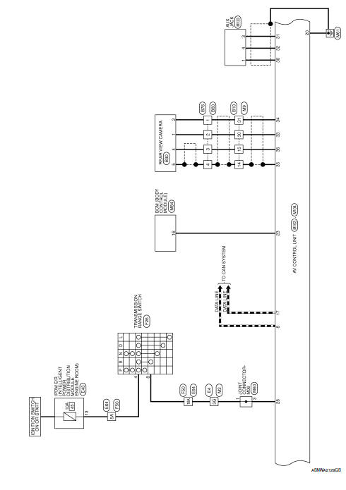
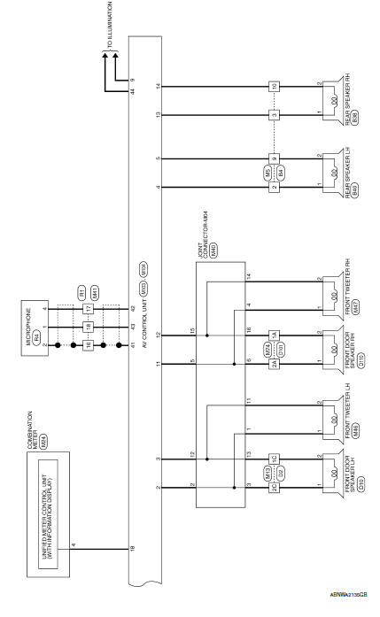
Navigation without bose
Wiring diagram














Ecu diagnosis information
Basic inspectionP060B ECM
DTC Logic
DTC DETECTION LOGIC
DTC No.
CONSULT screen terms
(Trouble diagnosis content)
DTC detecting condition
Possible cause
P060B
CONTROL MODULE
(Internal control module A/
D processing performance)
ECM internal analog/digital conversion processing
syst ...
Engine Oils
Prolonged and repeated contact with used engine oil may cause skin cancer.
Try to avoid direct skin contact
with used oil.
If skin contact is made, wash thoroughly with soap or hand cleaner as soon as
possible.
HEALTH PROTECTION PRECAUTIONS
Avoid prolonged and repeated contact with oils ...
Precaution for Liquid Gasket
Removal of liquid gasket
After removing the bolts and nuts, separate the mating surface and
remove the old liquid gasket using tool.
Tool number : kv10111100 (j-37228)
Caution:
Do not damage the mating surfaces.
Tap the seal cutter to insert it (1).
In areas where the tool is diffic ...