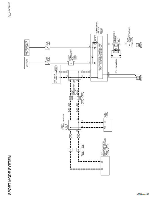
Sport mode system
Wiring diagram





Ecu diagnosis information
Basic inspectionCircuit Inspection
DESCRIPTION
In general, testing electrical circuits is an easy task if it is
approached in a logical and organized method.
Before beginning it is important to have all available information on the
system to be tested. Also, get a thorough
understanding of system operation. Then you w ...
Precaution for Liquid Gasket
Removal of liquid gasket
After removing the bolts and nuts, separate the mating surface and
remove the old liquid gasket using tool.
Tool number : kv10111100 (j-37228)
Caution:
Do not damage the mating surfaces.
Tap the seal cutter to insert it (1).
In areas where the tool is diffic ...
Basic inspection
Diagnosis and repair workflow
Work flow
Overall sequence
Detailed flow
1.Obtain information about symptom
Interview the customer to obtain as much information as possible about the
conditions and environment under
which the malfunction occurred.
>> GO TO 2.
2.Check symptom
...