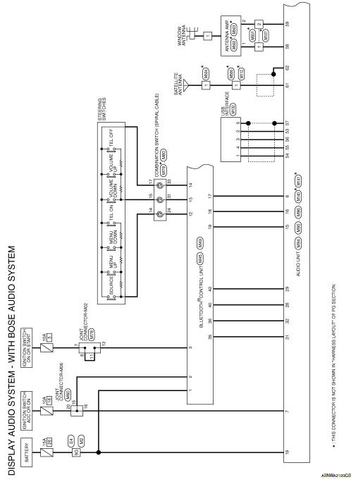
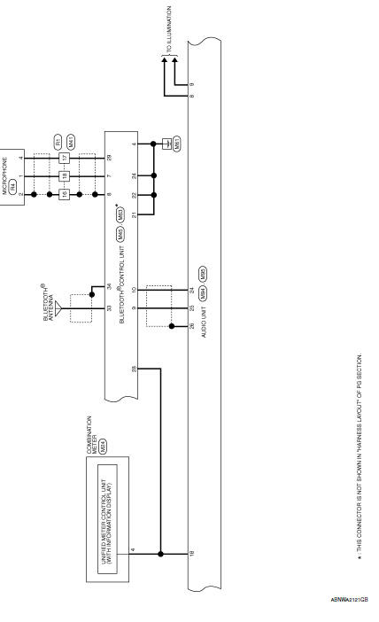
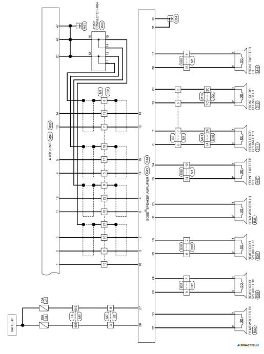
Display audio with bose
Wiring diagram














Ecu diagnosis information
Basic inspectionExterior front
Engine hood
Windshield wiper and washer switch,
Windshield
Moonroof (if so equipped)
Power windows
Door locks, keyfob, keys, NISSAN
Intelligent Key® (if so equipped)
Mirrors
Tire pressure
Flat tire
Tire chains
Replacing bulbs
Headlight and turn signal switch, LED
he ...
Ipdm-e branch line circuit
Diagnosis procedure
1.Check connector
Turn the ignition switch OFF.
Disconnect the battery cable from the negative terminal.
Check the terminals and connectors of the IPDM E/R for damage, bend and
loose connection (unit side
and connector side).
Is the inspection result normal?
Yes ...
NISSAN vehicle immobilizer system (if so equipped)
The NISSAN Vehicle Immobilizer System will not
allow the engine to start without the use of a
registered key.
If the engine fails to start using a registered key
(for example, when interference is caused by
another registered key, an automated toll road
device or automatic payment device on ...