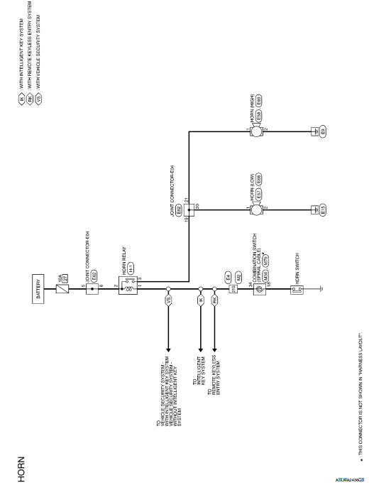
Horn
Wiring diagram



Precaution
Removal and installationUnit removal and installation
TRANSAXLE ASSEMBLY
Exploded View
Transaxle assembly
Refer to INSTALLATION
Removal and Installation
WARNING:
Do not remove the radiator cap when the engine is hot. Serious burns
could occur from high pressure
coolant escaping from the radiator. Wrap a thick cloth around the cap. ...
Precautions on supplemental restraint system
This Supplemental Restraint System (SRS) section
contains important information concerning
the following systems:
Driver and passenger supplemental frontimpact
air bag (NISSAN Advanced Air Bag
System)
Front seat-mounted side-impact supplemental
air bag
Roof-mounted curtain side-impac ...
Symptom diagnosis
Audio system
Symptom table
Related to audio
Related to hands-free phone
Before performing diagnosis, confirm that the cellular phone being used
by the customer is compatible with
the vehicle.
It is possible that a malfunction is occurring due to a version change
of the phone ...