COMPONENT PARTS
Component Part Location


Component Description
| Component | Description |
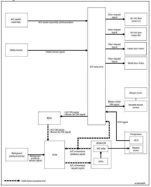
| A/C auto amp. | A/C auto amp. controls front automatic air conditioning system by inputting and calculating signals from each sensor and each switch. |
| A/C Compressor | Vaporized refrigerant is drawn into the A/C compressor from the evaporator, where it is compressed to a high pressure, high temperature vapor. The hot, compressed vapor is then discharged to the condenser. |
| A/C switch assembly | The A/C switch assembly controls the operation of the A/C and heating system based on inputs from the temperature control knob, the mode switches, the blower control dial, the ambient temperature sensor, the intake sensor, and inputs received from the ECM across the CAN. Diagnosis of the A/C switch assembly can be performed using the CONSULT. There is no self-diagnostic feature available. |
| Air mix door motor | The air mix door controls the mix of hot or cold air that enters the ventilation system. It is controlled by the A/C auto amp. based on the position of the temperature dial. The air mix door motor LH receives position commands from the A/C auto amp. |
| BCM | The BCM receives the fan ON and A/C ON signals from the A/C auto amp. and sends a compressor ON request to the ECM. |
| Blower motor | The blower motor varies the speed at which the air flows through the ventilation system. |
| ECM | The ECM sends a compressor ON request to the IPDM E/R based on the status of engine operation and load as well as refrigerant pressure information. If all the conditions are met for A/C operation, the ECM transmits the compressor ON request to the IPDM E/R. |
| Blower motor relay | The blower motor relay controls the flow of current to fuse 20, 21 and 22 in the Fuse Block (J/B). The relay is connected directly to ground, and is energized when the ignition switch is in the ON or START position. |
| Fuse Block (J/B) | Located in the passenger compartment, behind the left lower IP, the Fuse Block (J/B) contains the front blower motor relay and several fuses required for the air conditioner control system. |
| Intake door motor | The intake door motor controls the position of the intake door. Fresh air is allowed to enter the cabin in one position, and recirculated inside air is allowed to enter in the other position. The intake door motor receives position commands from the A/C auto amp. |
| Intake sensor | The intake sensor measures the temperature of the front evaporator fins. The sensor uses a thermistor which is sensitive to the change in temperature. The electrical resistance of the thermistor decreases as temperature increases. |
| IPDM E/R | Refer to PCS-7, "RELAY CONTROL SYSTEM : System Description" (with Intelligent Key system) or PCS-35, "RELAY CONTROL SYSTEM : System Description" (without Intelligent Key system). |
| Mode door motor | The mode door controls the direction the conditioned air passes
through the ventilation system.
Through a series of levers and gears, the mode door controls the defrost door, the foot door, and the vent door. There are 5 preset positions: VENT, B/L, FOOT, D/F, and DEF. The mode door motor receives position commands from the A/C auto amp. |
| Refrigerant pressure sensor | Refer to EC-29, "Refrigerant Pressure Sensor". |
SYSTEM
System Diagram

System Description
Controlled by front air control:
Controlled by BCM:
Refer to BCS-8, "BODY CONTROL SYSTEM : System Description" (with Intelligent Key system) or BCS-79, "BODY CONTROL SYSTEM : System Description" (without Intelligent Key system).
Control by ECM
Control by IPDM E/R
Refer to PCS-7, "RELAY CONTROL SYSTEM : System Description" (with Intelligent Key system) or PCS- 35, "RELAY CONTROL SYSTEM : System Description" (without Intelligent Key system).
Refer to EC-47, "COOLING FAN CONTROL : System Description".
Air Flow Control
DESCRIPTION
FAN SPEED CONTROL AT DOOR MOTOR OPERATION
When mode door motor is activated while air flow is more than the specified value, front air control temporarily reduces fan speed so that mode door moves smoothly.
Air Inlet Control
The intake door position is automatically controlled in MAX A/C and DEF modes. The intake door is controlled by customer input in the other modes.
Air Outlet Control
Air outlet control is controlled by customer input. When the A/C is turned off by turning the blower control dial fully counterclockwise, the front air control retains the current selections and returns to these selections the next time the blower control dial is turned to any fan position.
NOTE:
If ambient temperature is excessively low, D/F is selected to prevent windshield fogging when air outlet is set to FOOT.
Compressor Control
DESCRIPTION
In order for the IPDM E/R to complete a compressor ON request, the following conditions must be met:
NOTE:
If the compressor was engaged by pressing the D/F or DEF mode buttons, and the time spent in either mode exceeds 1 minute, then the compressor stays requested, even when modes other than D/F or DEF are selected, until either:
In other words, the compressor ON request cannot be turned off in D/F or DEF modes.
REFRIGERANT PRESSURE PROTECTION
The refrigerant system is protected against excessively high- or low-pressures by the refrigerant pressure sensor, located on the liquid tank on the condenser. The refrigerant pressure sensor detects the pressure inside the refrigerant line and sends a voltage signal to the ECM. If the system pressure rises above or falls below the following values, the ECM requests the IPDM E/R to de-energize the A/C relay and disengage the compressor.
PRESSURE RELIEF VALVE
The refrigerant system is also protected by a pressure relief valve, located in the rear head of the compressor.
When the pressure of refrigerant in the system increases to an abnormal level [more than 2,990 kPa (30.5 kg/ cm2, 433.6 psi)], the release port on the pressure relief valve automatically opens and releases refrigerant into the atmosphere.
COMPRESSOR OIL CIRCULATION CONTROL
When the engine starts while the engine coolant temperature is 56В°C (133В°F) or less, ECM activates the compressor for approximately 6 seconds and circulates the compressor lubricant once.
LOW TEMPERATURE PROTECTION CONTROL
OPERATING RATE CONTROL
When the set temperature is other than fully cold or the air outlet is “VENT”, “B/L” or “FOOT”, the front air control controls the compressor activation depending on ambient temperature.
Door Control
AIR MIX DOOR MOTOR
DESCRIPTION
DRIVE METHOD

Mode door motor
DESCRIPTION
DRIVE METHOD

INTAKE DOOR MOTOR
Switches and their control function

Fresh air intake
Recirculation air
Discharge air
Defroster
Center ventilator
Side ventilator
Rear ventilator
Front foot
Rear foot

Air distribution

Temperature Control
OPERATION
Switch Name and Function
A/C switch assembly

Switch Operation


DIAGNOSIS SYSTEM (BCM) (WITH INTELLIGENT KEY SYSTEM)
COMMON ITEM
COMMON ITEM : CONSULT Function (BCM - COMMON ITEM)
Application item
CONSULT performs the following functions via CAN communication with BCM.

System application
BCM can perform the following functions.

AIR CONDITIONER
AIR CONDITIONER : CONSULT Function (BCM - AIR CONDITIONER)
Data monitor

DIAGNOSIS SYSTEM (BCM) (WITHOUT INTELLIGENT KEY SYSTEM)
COMMON ITEM
COMMON ITEM : CONSULT Function (BCM - COMMON ITEM)
Application item
CONSULT performs the following functions via CAN communication with BCM.

System application
BCM can perform the following functions.

Air conditioner
AIR CONDITIONER : CONSULT Function (BCM - AIR CONDITIONER)

DIAGNOSIS SYSTEM (IPDM E/R) (WITH INTELLIGENT KEY SYSTEM)
Diagnosis Description
Auto active test
Description
In auto active test, the IPDM E/R sends a drive signal to the following systems to check their operation.
Operation Procedure
NOTE:
Never perform auto active test in the following conditions.
NOTE:
When auto active test is performed with hood opened, sprinkle water on windshield beforehand.
NOTE:
Inspection in Auto Active Test
When auto active test is actuated, the following operation sequence is repeated 3 times.

Concept of Auto Active Test

Therefore, the CAN communication line between IPDM E/R and BCM is considered normal if the auto active test starts successfully.
Diagnosis Chart in Auto Active Test

Consult Function (IPDM E/R)
Application item
Consult performs the following functions via can communication with ipdm e/r.


Ecu identification
The IPDM E/R part number is displayed.
SELF DIAGNOSTIC RESULT
Refer to PCS-20, "DTC Index".
DATA MONITOR

ACTIVE TEST


CAN DIAG SUPPORT MNTR
Refer to LAN-13, "CAN Diagnostic Support Monitor".
DIAGNOSIS SYSTEM (IPDM E/R) (WITHOUT INTELLIGENT KEY SYSTEM)
Diagnosis Description
AUTO ACTIVE TEST
Description
In auto active test, the IPDM E/R sends a drive signal to the following systems to check their operation.
Operation Procedure
NOTE:
Never perform auto active test in the following conditions.
NOTE:
When auto active test is performed with hood opened, sprinkle water on windshield beforehand.
NOTE:
Inspection in Auto Active Test
When auto active test is actuated, the following operation sequence is repeated 3 times.

Concept of Auto Active Test

Therefore, the CAN communication line between IPDM E/R and BCM is considered normal if the auto active test starts successfully.
Diagnosis Chart in Auto Active Test

Consult Function (IPDM E/R)
APPLICATION ITEM
CONSULT performs the following functions via CAN communication with IPDM E/R.


Ecu identification
The IPDM E/R part number is displayed.
SELF DIAGNOSTIC RESULT
Refer to PCS-48, "DTC Index".
DATA MONITOR

ACTIVE TEST


CAN DIAG SUPPORT MNTR
Refer to LAN-13, "CAN Diagnostic Support Monitor".
Preparation
ECU diagnosis informationPrecautions on supplemental restraint system
This Supplemental Restraint System (SRS) section
contains important information concerning
the following systems:
Driver and passenger supplemental frontimpact
air bag (NISSAN Advanced Air Bag
System)
Front seat-mounted side-impact supplemental
air bag
Roof-mounted curtain side-impac ...
AM radio reception
AM signals, because of their low frequency, can
bend around objects and skip along the ground.
In addition, the signals can be bounced off the
ionosphere and bent back to earth. Because of
these characteristics, AM signals are also subject
to interference as they travel from transmitter
to r ...
Ambient sensor signal circuit
Description
It detects outside air temperature and converts it into a resistance value
which is then input into the combination
meter.
Diagnosis Procedure
Regarding wiring diagram information, refer to mwi-28, "wiring diagram".
1.Check ambient sensor signal circuit
Turn igniti ...