Diagnosis and repair workflow
Work flow
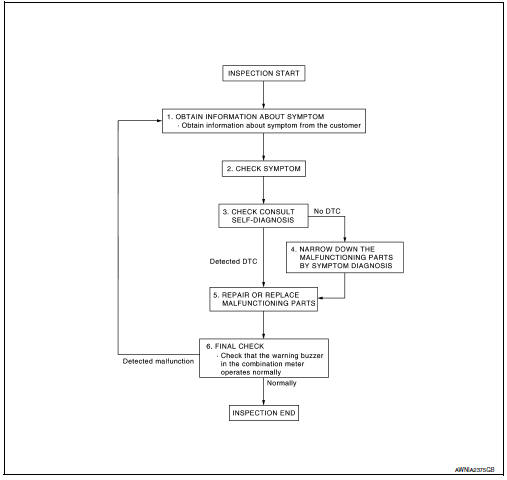
Overall sequence

Detailed flow
1.Obtain information about symptom
Interview the customer to obtain as much information as possible about the conditions and environment under which the malfunction occurred.
>> GO TO 2.
2.Check symptom
>> Go to 3.
3.Check consult self-diagnosis results
Connect consult and perform self-diagnosis. Refer to mwi-26, "dtc index".
Are self-diagnosis results normal? Yes >> go to 4.
No >> go to 5.
4.Narrow down malfunctioning parts by symptom diagnosis
Perform symptom diagnosis and narrow down the malfunctioning parts.
>> Go to 5.
5.Repair or replace malfunctioning parts
Repair or replace malfunctioning parts.
Note:
If dtc is displayed, erase dtc after repairing or replacing malfunctioning parts.
>> Go to 6.
6.Final check
Check that the warning buzzer in the combination meter operates normally.
Does it operate normally? Yes >> inspection end.
No >> go to 1.
Wiring diagramEcm branch line circuit
Diagnosis Procedure
1.CHECK CONNECTOR
Turn the ignition switch OFF.
Disconnect the battery cable from the negative terminal.
Check the terminals and connectors of the ECM for damage, bend and loose
connection (unit side and
connector side).
Is the inspection result normal?
YES > ...
Precaution for Supplemental Restraint System (SRS) "AIR BAG" and "SEAT BELT
PRE-TENSIONER"
The Supplemental Restraint System such as “AIR BAG” and “SEAT BELT PRE-TENSIONER”,
used along
with a front seat belt, helps to reduce the risk or severity of injury to the
driver and front passenger for certain
types of collision. Information necessary to service the system ...
Dtc/circuit diagnosis
Power supply and ground circuit
Diagnosis Procedure
Refer to LAN-7, "CAN COMMUNICATION SYSTEM : System Description".
Vehicle security indicator
Description
DTC DETECTION LOGIC
NOTE:
U1000 can be set if a module harness was disconnected and reconnected,
perhaps during a repair. Con ...